DOI :http://dx.doi.org/10.14718/ RevArq.2015.17.1.6

PROYECTO ARQUITECTÓNICO Y URBANO

Production théorique et diffusion des modèles au prisme des publications des professeurs de théorie de l’École Polytechnique à l’École des Beaux-Arts (1802-1967).

Producción teórica y difusión de modelos. De la École Polytechnique a la École des Beaux-Arts (1802-1967)

Poduction and dissemination of theoretical models From École Polytechnique to the École des Beaux-Arts (1802-1967)

Amandine Diener*
Université de Strasbourg. Estrasburgo (Francia) EA 3400-ARCHE (Arts, civilisation et histoire de l’Europe)

* Architecte diplômée d’Etat. Doctorante à l’Université de Strasbourg. (ED 519 SHS-PE, EA3400 Arche, ENSAS). Bénéficiaire d’un contrat doctoral du Ministère de la Culture et de la Communication. Articles (2016) Prises de vues, prises de vies. La photographie au service de l´enseignement de l´architecture à l´École des beaux-arts au XXé siècle. Livraisons d´Histoire de l´Architecture, 32 décembre 2016 (à paraitre). (2013) Les pionnières, élèves dans l’entre-deux-guerres. Des Beaux-Arts à l’Université. Enseigner l’architecture à Strasbourg, Éditions recherches, Strasbourg (PP. 106-113). Dans Anne-Marie CHATELET et Franck STORNE, avec la collaboration d’Amandine Diener et de Bob Fleck. (2012) La société des Amis du Vieux Strasbourg (1957-2010). Histoire, rôles et actions. Annuaire des Amis du Vieux Strasbourg, XXXVII, pp.141-148.amandinediener@wanadoo.fr

Referencia: Diener, A. (2015). Production théorique et diffusion des modèles au prisme des publications des professeurs de théorie de l’École Polytechnique à l’École des Beaux-Arts (1802-1967). Revista de Arquitectura, 17(1), 62-72. doi: 10.14718/ RevArq.2015.17.1.6

Recibido: junio 09/2014 Evaluado: septiembre 24/2014 Aceptado: febrero 20/2015


RESUMEN

La pedagogía aplicada en la École des Beaux-Arts, es revisada bajo el prisma de las publicaciones realizadas por los profesores dedicados en aquella época a la teoría de la arquitectura; para ello, se ha recurrido al análisis de fuentes como: los apuntes sobre la organización de los cursos de teoría, la correspondencia entre profesores de teoría y la administración, los informes de actividades de la École y las publicaciones de los concursos de arquitectura realizados por esta. En este texto se tratan tres temas puntuales: las repercusiones que tuvo sobre la École la obra de politécnicos como Jean-Louis-Nicolas Durand (1760-1834) y Léonce Reynaud (1803-1880); la trayectoria de Georges Gromort (1870-1961) y André Gutton (1904-2002), los únicos profesores de teoría de la École des Beaux-Arts que publicaron en el siglo XX y, finalmente, el rol de la imagen en la difusión de modelos pedagógicos en el caso de la editorial Vincent, Fréal et Cie que se especializó en difundir obras ligadas a la actividad de la École.

Palabras clave: Jean-Louis-Nicolas Durand, Julien Guadet, historia de la arquitectura, teoría arquitectónica, tratados de arquitectura, enseñanza.


ABSTRACT

The pedagogy used at École des Beaux-Arts is reviewed through the prism of publications by professors dedicated at that time to the theory of architecture and to this end, reliance on analysis of sources such as: the notes on the organization theory courses, correspondence between teachers and management theory, reports of activities from the École, and architectural competitions publications conducted by this. In this paper there are three specific topics: the repercussions on the work of polytechnic École Jean-Louis-Nicolas Durand (1760- 1834) and Léonce Reynaud (1803-1880), the work of Georges Gromort path (1870-1961) and André Gutton (1904-2002), the only theory teachers at the École des Beaux-Arts that published in the twentieth century, and finally the role of the image in disseminating models, teaching in the case of Vincent, Fréal et Cie’s editorial, who was specialized in disseminating works linked to the activity of the École.

Key words: Jean-Nicolas-Louis Durand, Julien Gaudet, history of architecture, architectural theory, architectural treatises, teaching.


RÉSUMÉ

Cet article aborde la pédagogie à l’École des Beaux-Arts au prisme des publications des professeurs de théorie de l’architecture. Si l’École des Beaux-Arts connait avec Jean-Baptiste Lesueur (1794-1883) et Julien Guadet (1834-1908) la publication des premiers traités théoriques, c’est à l’École Polytechnique que semble être née cette pratique. Il s’agit alors de déceler les répercussions des polytechniciens Jean-Louis-Nicolas Durand (1760-1834) et Léonce Reynaud (1803-1880) sur l’École des Beaux-Arts, comprendre la démarche de Georges Gromort (1870-1961) et André Gutton (1904-2002), les uniques professeurs de théorie de l’École des Beaux- Arts à avoir publié au XXè siècle, et enfin saisir le rôle de l’image dans la diffusion des modèles pédagogiques avec la maison d’édition Vincent, Fréal et Cie qui se spécialise dans les ouvrages liés à l’activité de l’École. Cette vision transversale laisse ainsi entrevoir des influences, des transmissions ou au contraire des ruptures dans la constitution et la promulgation des modèles.

Mots clés: Jean-Louis-Nicolas Durand, Julien Guadet, histoire de l’architecture, théorie architecturale, traités d’architecture, enseignement.


INTRODUCCIÓN

La thèse en préparation de l’auteur, menée sous la direction d’AnneMarie Châtelet, porte sur l’histoire de l’enseignement de l’architecture à l’École des beauxarts au XXé siècle, et interroge plus particulièrement le cours de théorie de lárchitecture, à la croisée des leçons théoriques et des concours d’emulation.

L’École des Beaux-Arts, dont l’histoire au XIXè siècle 1 et poste soixante-huitarde 2 est éclairée par de nombreux travaux, connait depuis la réforme de 1863 3 d’importants bouleversements 4 qui l’incitent à revoir son organisation. Mais à la croisée d’un contexte culturel, politique et historique complexe, une constante demeure : la place essentielle des concours d’émulation dans la formation qui rythment le quotidien des élèves en ateliers. Les programmes donnés par le professeur à la tête de la chaire 5 de théorie de l’architecture sont alors le reflet des orientations choisies par ce dernier. Situé entre théorie et pratique, il devient un acteur fondamental dans la formation des architectes et, consciemment ou non, un diffuseur des modèles. Les historiens Jean-Pierre Epron (1981 et 1992) et Jean-Louis Violeau (2005) se sont notamment penchés sur l’étude du statut particulier de ces professeurs, interrogeant les raisons et enjeux de la pratique de leurs publications depuis le XVIIè siècle ainsi que la définition de certaines notions caractéristiques de leurs démarches, telles que les modèles, les principes de projet ou le corpus de références. D’autres travaux ont notamment été menés par Jean-Philippe Garric (2011) sur l’histoire du livre d’architecture et le rôle de l’imprimé dans la formation des élèves architectes, ou par Estelle Thibaut et Guy Lambert (2011) sur les supports pédagogiques employés dans les différents lieux de l’enseignement de l’architecture, ouvrant ainsi de vastes pistes de réflexion sur les outils, démarches et impacts des professeurs enseignant la théorie.

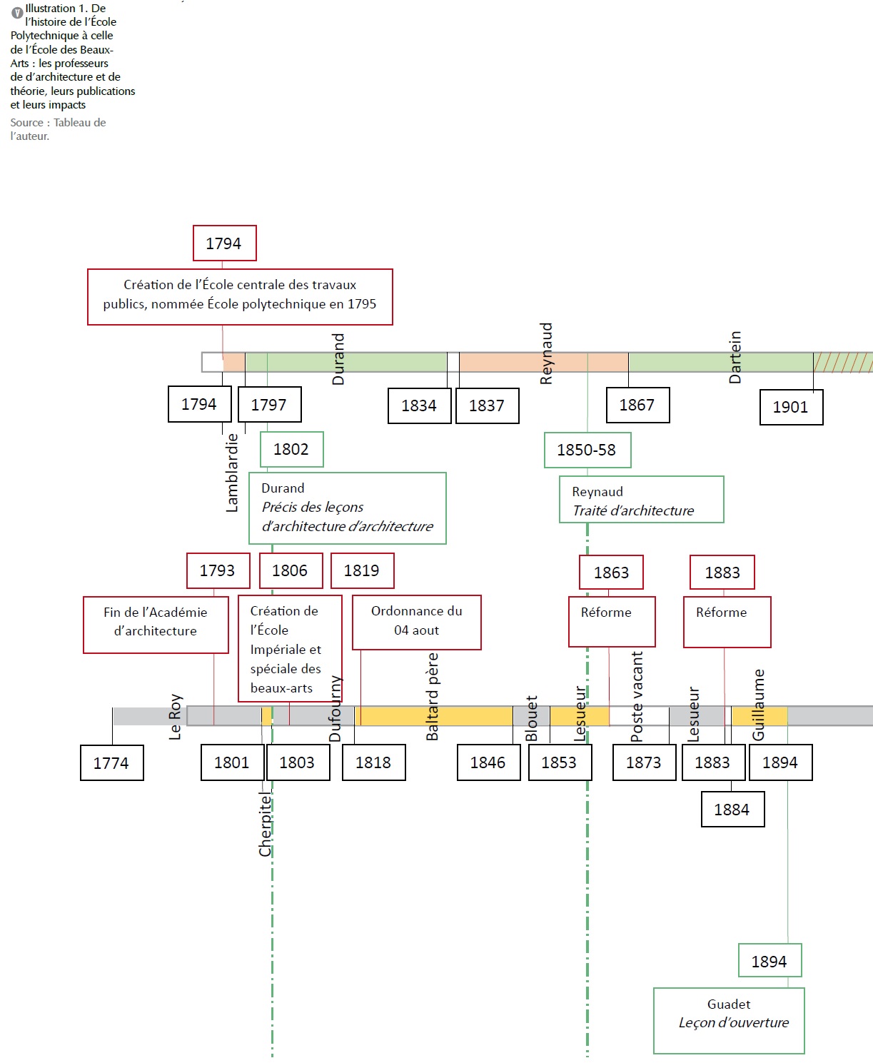
Nous proposons d’aborder la question de la production théorique et de la diffusion des modèles au prisme des publications des professeurs de théorie, plus particulièrement à l’École des Beaux- Arts, depuis la fin du XIXè siècle à la fin de la section d’architecture en 1968. Puisque l’enseignement de l’architecture en France est, depuis la Révolution, dispensé à l’École des Beaux-Arts héritière de l’Académie d’architecture, et l’École Polytechnique créée en 1794, nous reviendrons d’abord sur une étude chronologique des productions théoriques de ces deux écoles au XIXè siècle, interrogeant plus particulièrmenet l’impact des polytechniciens Jean-Louis-Nicolas Durand 6 (1802-1805) et Léonce Reynaud 7 (1850-1858) sur les beaux-arts dont l’histoire de l’École en tant que telle connaît des perturbations. Cette analyse amène à réfléchir, dans un second temps, aux influences de ces publications « externes » aux beaux-arts sur la démarche des deux premiers professeurs de théorie de l’architecture à l’École des Beaux-Arts ayant formalisé leur enseignement à la fin du XIXè siècle, à savoir Jean-Baptiste Lesueur 8 (1879) et Julien Guadet 9 (1901-1904, 4 vol. 4). Nous analyserons ensuite les publications et portées des deux professeurs de théorie ayant publié au cours du XXè siècle, Georges Gromort 10dans les années 1920-1940 et André Gutton 11 en 1950-1960. Enfin, la dernière partie sera l’occasion de mesurer le rôle de la maison d’édition Vincent, Fréal et Cie qui, créée en 1904, se spécialise dans la publication d’ouvrages liés à l’activité des beaux-arts, tant les ouvrages des professeurs de théorie que des recueils de modèles récompensés par l’École 12.

MÉTHODE

Outre les publications théoriques des professeurs de l’École polytehcniques, c’est-à-dire Durand (1802-1805) et Reynaud (1850-1858), ainsi celles de Lesueur (1879), Guadet (1901- 1904) Gromort (1942) et Gutton (1952-1962) pour l’École des Beaux-Arts, les archives de l’École des Beaux-Arts sont mobilisées afin de saisir le contexte de production de ces publications ainsi que leur réception auprès des élèves. Ces dernières, déposées aux Archives Nationales et cotées sous la série AJ/52, ont fait l’objet d’un recensement et d’une publication par Brigitte Labat-Poussin et Caroline Obert (1998). Des rapports sur l’activité de l’École (AJ/52/440, 1873/1874 ; AJ/52/978, 1866, 08.12), des correspondances entre les professeurs de théorie et l’administration (AJ/52/974, 1895, 10.08 ; AJ/52/975, 1956-1957 ; AJ/52/978, 1958, 31.10) ou encore des notes diverses à propos de l’organisation de l’enseignement de la théorie de l’architecture (AJ/52/974, 1894, 24.01) et la fréquentation des cours par les élèves (AJ/52/974, 1898-1899) sont particulièrement consultés. Enfin, les publications de recueils de concours d’architecture de l’École par la maison d’édition Vincent, Fréal et Cie sont mobilisées (1906-1967), interrogeant alors une stratégie de diffusion des modèles récompensés par l’École. L’objectif est de construire une vision transversale qui laisse entrevoir des influences, des transmissions ou au contraire des ruptures dans la constitution et la promulgation des modèles de l’École Polytechnique à l’École des Beaux-Arts.

RÉSULTATS

Apports de productions théoriques de l’École Polytechnique au XIX è siècle au regard de l’histoire de l’École des Beaux-Arts.

Précis des leçons d’architecture de Jean-Louis- Nicolas Durand (1802-1805).

Depuis la création de l’École des Beaux-Arts en 1806 par Napoléon jusqu’à la première réforme de l’enseignement de l’architecture en 1863, cinq professeurs de théorie se succèdent 13 : Mathurin Cherpitel 14 premier professeur de théorie de l’architecture à l’École des Beaux-Arts de 1801 à 1803, Léon Dufourny 15 de 1803 à 1818, Louis-Pierre Baltard 16 (père) de 1819 à 1846, Guillaume Abel Blouet 17 de 1853 à 1853, et Jean-Baptiste Lesueur de 1846 à 1863. Hormis Blouet (1847-1848) qui divulgue un complément au Traité théorique et pratique de l’art de bâtir (1802-1817) de Jean-Baptiste Rondelet (1817) 18, aucun de ces professeurs n’a publié de cours ou de traité théorique.

En revanche, si l’École des Beaux-Arts peine à définir une théorie architecturale les premières années suivant sa création, c’est précisément à ce moment, en 1802-1805, que Durand, alors architecte et premier professeur d’architecture de l’École Polytechnique depuis 1795, publie le Précis des leçons d’architecture (Durand, 1802- 1805), (Illustration 1).

Selon Durand, l’architecture a pour objet « la composition et l’exécution des édifices tant publics que particuliers » (Durand, 1802-1805, p.4), mais, avant de s’y atteler, une phase d’apprentissage et de constitution d’une culture architecturale est nécessaire, phase de découverte qui passe par l’observation, « et pour observer avec fruit, il faut le faire avec méthode» (Durand, 1802-1805, p.3). Cette méthode passe premièrement par la recherche « de certaines idées peu nombreuses, mais générales, et dont toutes les idées particulières émaneraient nécessairement » (Durand, 1802-1805, p. 2), c’est-à-dire de définir des principes généraux adaptables en fonction des différentes orientations de projet (programmes, types d’édifices). Puis, cette méthode doit se faire au regard de la construciton puisque convergent vers elle l’intégralité des arts mécaniques auxquels l’architecture fait appel, contrairement à la décoration et à la distribution qui ne permettent pas d’aborder l’intégralité des questions soulevées lors de la conception d’un édifice. L’architecture est au service d’une beauté fonctionnelle, où la solidité, la salubrité et la commodité sont essentielles. Cet ouvrage, qui affiche un rationalisme structural et un parti pris pour la normalisation et l’économie du projet dans le processus de conception, n’est pas qu’un traité théorique sur la notion des modèles et des références antiques, mais bien une façon de concevoir l’architecture par le biais de réflexions économiques et techniques.

Cette « marche à suivre dans la composition d’un projet quelconque » (Durand, 1813-1817, titre de la planche 21) est d’autant plus accentuée dans le Recueil et Parallèle des édifices de tout genre (Durand, 1801). Dans cet ouvrage composé de quinze cahiers de six planches chacun, Durand classe les édifices et les monuments par genres en les rapprochant de leur degré d’analogie ; en réduisant les plans à la même échelle, il offre un matériau précieux pour l’analyse et la comparaison des modèles, allant des temples égyptiens aux mosquées, des forums aux bazars, des ponts aux aqueducs, des prisons aux hôpitaux, que des maisons aux châteaux. Face à l’absence de véritable doctrine à l’École des Beaux-Arts, Durand devient ainsi un pédagogue et auteur majeur de son temps, ces ouvrages à succès de véritables références pour les élèves architectes et à la base de l’enseignement du projet au sein de l’École des Beaux-Arts (Garric, 2004, pp.9-10).

Traité d’architecture sur l’art de bâtir de Léonce Reynaud (1850-1858).

Outre les débats liés à la création de trois ateliers officiels d’architecture 19 (Louvet, 1910, p. 95) lors de la réforme de 1863, la théorie des modèles est interrogée. Les chaires d’histoire et de théorie de l’architecture sont remplacées par celle d’histoire de l’art et de l’esthétique, qu’assure Eugène Emmanuel Viollet-le-Duc 20. Opposé à la tutelle de l’Académie, au prix de Rome et au pensionnat à la Villa Médicis, qui selon lui n‘est « qu’une prison intellectuelle élevée par l’Académie» (Violletle- Duc, 1864), Viollet-le-Duc s’attire la foudre des élèves et est contraint de démissionner. Ce rejet par l’auditoire n’est pas tant lié au contenu des leçons que ce dernier prodigue à l’École qu’à la position qu’il défend d’entamer une réforme de la culture artistique en corrélation avec la modernité naissante. Lors de son bref passage à l’École, Violletle- Duc publie ses Entretiens sur l’architecture entre 1863 et 1872, mais peu de documents d’archives ne témoignent d’un intérêt particulier porté par les élèves. Après seulement sept leçons données 21, il est remplacé par Hyppolite Taine 22 qui prononce alors les cours d’histoire de l’art, tandis que les programmes des concours d’émulation sont toujours rédigés par Lesueur.

C’est ainsi que durant les dix années qui suivent la réforme où le poste de théorie est vacant, l’École ne produit pas de théorie, laissant pour ainsi dire les élèves architectes dénués d’une doctrine et d’une théorie architecturale à laquelle se référer. C’est dans ce contexte que s’inscrit pour la seconde fois l’ouvrage d’un polytechnicien, venant pour ainsi dire « combler » une absence théorique aux Beaux-Arts. Léonce Reynaud, professeur d’architecture à l’École Polytechnique depuis 1837, publie quelques années auparavant, de 1850 à 1858, le Traité d’architecture sur l’art de bâtir dont l’impact est considérable sur les élèves des beaux-arts 23.

Constitué en deux volumes, le premier consacré à la technique et les matériaux, le second aux principes de composition et les types d’édifices, Reynaud rapproche davantage la technique de la composition architecturale. En considérant les progrès de la technique et de la construction d’un côté, et l’évolution de l’architecture selon des données sociales et géographiques de l’autre, Reynaud témoigne d’une vision progressiste de l’architecture. De plus, en comparaison aux ouvrages théoriques conçus par ses prédécesseurs, notamment de Durand, cet ouvrage témoigne d’une richesse et d’une diversité des exemples choisis, notamment de l’architecture classique française. Contemporain aux ntretiens sur l’architecture (Viollet-le-Duc, 1863-1872), cette publication affiche des prises de positions éloignées du rationalisme théorique de Viollet-le-Duc, puisque Reynaud accorde une place grandissante à l’histoire dans la pensée architecturale. Ce travail est loué par l’Académie et devient lui aussi un texte de référence pour les élèves de l’École des Beaux-Arts.

Hormis les publications des traités de François Blondel 24 (1675-1683) puis de Jacques-François Blondel 25 (1752-1756 et 1771-1777) durant la période de l’Académie d’architecture, la tradition des traités de théorie semble ainsi être née à l’École Polytechnique, et jusqu’à la fin du XIXè siècle, l’absence de production théorique aux beaux-arts est comblée par les publications de polytechniciens.

Vers une définition de la notion de théorie à l’École des Beaux-Arts entre 1879 et 1910.

Histoire et théorie de l’architecture de Jean- Baptiste Lesueur (1879).

C’est dans ce contexte qu’il convient d’aborder alors les publications des premiers professeurs de théorie de l’architecture à l’École des Beaux- Arts à la fin du XIXè siècle. Si le rôle du professeur de théorie peut être défini, peu de documents renseignent sur la définition même du cours de théorie de l’architecture. Selon un document daté de 1874, il s’agit de « faire connaître aux élèves les divers développements que subit l’architecture depuis l’Antiquité la plus reculée, pour ce qui concerne l’invention et les proportions des diverses parties des édifices, et particulièrement des ordres, des colonnes et de leurs accessoires » (AJ/52/440, 1873/1874); mais ni les archives ni les règlements de l’École ne renseignent davantage quant à la manière dont sont choisies les références du corpus, ou les critères sur lesquels sont établis les programmes des cours de théorie de l’architecture et les sujets des concours d’émulation.

Lesueur, à la tête de la chaire de théorie de l'architecture de 1853 à 1863, continue, comme nous l'avons évoqué précédemment, à rédiger les programmes des concours de 1863 à 1874, date à laquelle il reprend la chaire de théorie jusqu'à sa mort en 1883. Après presque trente ans passé à ce poste, le cours de théorie s’essouffle et peine à se renouveler. Lesueur est critiqué par des confrères qui soulignent le caractère répétitif et vétuste des programmes des concours d’émulation qu’il rédige (Lambert, 2011, p.103). C’est néanmoins durant cette seconde période de professorat qu’il publie les leçons qu’il professe à l’École, en 1879, dans un ouvrage intitulé Histoire et théorie de l’architecture (Lesueur, 1879), Il consacre une longue introduction à la définition d’une recherche de l’origine de l’art, de la naissance et l’évolution de l’architecture européenne, ainsi qu’à la mission propre à l’architecte, qui doit connaître l’histoire et la théorie de son art en puisant ses connaissances parmi différents champs disciplinaires, qui embrassent tant l’histoire que la religion, la géographie ou encore l’ethnologie. Selon lui, il est

[…] impossible […] d’apprécier les édifices transmis par le cours des siècles, si l’on ignore les circonstances qui les ont fait naitre, c’est-à-dire le caractère, les moeurs, la religion des peuples qui le sont érigés, le climat du pays, la constitution géologique du sol, et les produits naturels qui fournissent les moyens d’exécution. (Lesueur, 1879, p. 1).

Lesueur offre un véritable cours d’histoire des civilisations, depuis le peuple et l’architecture des Egyptiens, qu’il considère comme le berceau de l’art, évoquant alors « les monuments les plus anciens, prototypes présumés des édifices postérieurs […] jusqu’aux temps modernes » (Lesueur, 1879, p.1), il développe ensuite une étude de l’ordre dorique depuis les oeuvres des maitres de la Renaissance, avant de conclure en affirmant que « les Grecs sont toujours nos maîtres, et dans tous les arts du dessin» (Lesueur, 1879, p. 517).

Si cet ouvrage affiche une réflexion structurée sur l’origine de l’art d’architecture et son développement au fil des siècles, la notion de théorie de l’architecture semble être, pour Lesueur, l’application de préceptes et de règles définis depuis l’Antiquité par d’illustres maîtres, et qui ont guidés jusqu’à ce jour la production architecturale. La question de l’usage et de l’impact de cet ouvrage sur les élèves de l’École des Beaux-Arts est néanmoins soulevée, puisque l’absence de réelle indication sur l’art de la composition empêche les élèves de relier cet ouvrage à leurs intérêts pratiques pour la conception des projets. Illustration 2

Éléments et théorie de l’architecture de Julien Guadet (1901-1904).

Patron d’atelier depuis 1871, Julien Guadet est nommé à la chaire de théorie de l’architecture à l’École des Beaux-Arts en 1894 à la suite d’Edmond Guillaume 26. Dans sa « Leçon d’ouverture », Guadet (1894) s’interroge ouvertement sur la mission qui lui a été confiée, soucieux de ne pas perpétuer de manière aveugle les traditions. C’est en cela que selon lui le cours de théorie est à construire (AJ/52/974, 1894, 24.01). Son oeuvre Eléments et théorie de l’architecture (Guadet, 1901-1904) est la transcription des cours qu’il donne à l’École jusqu’en 1908, et apparaît au moment où la définition de ce qu’est le cours de théorie apparaît comme une nécessité.

Guadet a tout d’abord le souci d’intégrer son cours de théorie de l’architecture au programme général de l’École. En effet, une lettre de Guadet adressée à l’École (AJ/52/974, 1895, 10. 08.) témoigne de cela, puisqu’il demande un délai d’un mois avant de faire imprimer le programme de son cours à l’Imprimerie nationale, afin de le soumettre à quelques-uns de ses collègues, recueillir leurs observations, et l’inscrire dans la lignée de leurs attentes respectives. Guadet définit le cours de théorie de l’architecture comme

[…] l’étude de la composition des édifices dans leurs éléments et dans leurs ensembles du point de vue de l’art et de l’adaptation à des programmes définis, et à des nécessités matérielles (AJ/52/974, 1894, 24.01)

et propose, toujours dans une démarche pédagogique et de préparation aux concours d’émulation, un corpus de références qui illustre ses cours, à partir duquel les élèves s’inspirent pour la conception de leurs propres projets. Il adresse d’ailleurs son ouvrage aux commençants, qui, il l’espère, constitueront au cours de leurs études leur propre corpus de références (Guadet, 1901-1904, tome 1, p.10). Il exprime la nécessité d’acquérir une bonne connaissance de la tradition, base à tout travail de composition, et décide alors de ne pas étendre le corpus aux « oeuvres […] des maîtres de notre époque […] [puisque2] l’enseignement ne peut pas, [et] ne doit pas prendre ses exemples parmi les oeuvres des artistes vivants » (Guadet, 1894, p. 398). Il entreprend ainsi une réflexion sur les « éléments » en développant une histoire de la construction suivie d’une étude méthodique des grands programmes basée sur l’histoire des typologies. L’acte de composer, qui est au coeur de la réflexion de Guadet, nécessite une méthode à suivre concernant notamment des éléments techniques et constructifs 27, même si la beauté de la composition reste essentielle. Mais selon lui, elle ne s’enseigne pas, mais émane d’une démarche rationaliste où l’essentiel est de trouver une solution originale que d’autres architectes imitent et dépassent.

À la manière de Durand et Reynaud, Guadet publie ses cours sous la forme d’un traité et s’en sert comme un moyen pédagogique. En rattachant davantage le cours aux préoccupations pratiques des élèves lors des concours d’émulation, la publication de Guadet devient une référence incontournable 28 et participe au renouveau de la discipline. Il ne s’agit pas uniquement d’un apport de connaissances mais bien d’un guide des grandes règles de la composition29. Néamoins, contrairement à la volonté de Guadet, les élèves se cantonnent à la lecture et aux exemples choisis et considérent cet ouvrage comme une théorie générale. Comme l’indique Epron (1997, pp. 164-165), Guadet a peut-être lui-même introduit un contre-sens en intitulant son ouvrage « théorie ».

Les théories de l’architecture à l’École des Beaux-Arts au XX è siècle : de la tradition académique à l’intégration de données nouvelles liées à la modernité.

Essai sur la théorie de l’architecture de Georges Gromort (1942).

Victor Auguste Blavette 30 et Louis Madeline 31, successeurs de Guadet au poste de professeur de théorie de 1908 à 1927 et de 1927 à 1939, ne publient pas de cours ou de traités malgré leurs longues périodes de professorat. Il faut attendre l’arrivée de Georges Gromort, chef d’atelier dans les années 1920 et professeur de théorie de l’architecture de 1937 à 1940, pour renouer avec cette pratique de la publication. Ce dernier porte une grande estime au travail de Guadet (Gromort, 1942, p. 9), qu’il entend perpétuer, et attache une importance particulière à la sensibilisation des valeurs esthétiques et à la définition d’un corpus de modèles. Les nombreuses publications de Gromort renseignent, par l’évocation même de leurs titres, sur la démarche pédagogique dans laquelle il s’inscrit.

Les deux premières retenues, intitulées Choix d’éléments empruntés à l’Architecture classique et donnant des exemples connus de l’Application des Ordres (Gromort, 1920 [1904]) et Choix de plans de grandes compositions exécutées… (Gromort, 1925), témoignent d’un intérêt particulier pour la copie et l’analyse des références antiques d’après un corpus de références définies. Il en est de même pour les publications intitulées Introduction à la théorie de l’architecture, Rudiment (Gromort, 1946) et Initiation à l’architecture (Gromort, 1948), consacrées à la formation des architectes débutants. Selon Noémie Lesquins (Lesquins, 2002, pp. 218-219), ces ouvrages répondent aux besoins du public d’étudiants, tels que Choix d’éléments empruntés à l’architecture classique (Gromort, 1927) consulté pour les épreuves d’élément analytiques, ou encore Lettres à Nicias (Gromort, 1951) adressé aux aspirants avec la publication d’exercices d’apprentissage du dessin descriptif et des ordres exigés pour l’admission ainsi que pour les élèves en seconde classe avec des exercices analytiques et un corpus de références de base établi par Gromort.

La publication majeure de Gromort qui reflète le système de valeur qui régit l’École est Essai sur la théorie de l’architecture. Cours professé à l’École Nationale Supérieure des Beaux-Arts de 1937 à 1940 (Gromort, 1942). Elle consiste en une théorie de l’architecture ou de la composition, où « un ensemble de principes incontestés […] s’impose » (Gromort, 1942, p. 10). Les définitions de « principes implicites » 32 qui dictent l’art de la composition sont pour la première fois exprimées, telles que le caractère, le parti ou encore l’unité. Plus encore, cet ouvrage présente une démarche à suivre dans l’élaboration d’un projet puisque l’auteur y expose la manière de lire et d’analyser le programme, d’établir les premières esquisses, trouver un bon parti, et faire le rendu du projet en développant des techniques graphiques. Des considérations générales sur l’histoire de l’architecture achèvent l’ouvrage, notamment un exposé sur la période moderne où Gromort, conscient de la nécessité de répondre à de nouvelles exigences de programmes et de techniques, est paradoxalement très critique envers le béton armé qui selon lui appauvrit les possibilités de l’architecture et ne permet plus le développement d’une expression unique (Gromort, 1942, p. 380). Résonnant comme un aveu sur les limites de son enseignement, il achève l’ouvrage en proclamant que

l’architecture n’est pas toujours ce qu’on enseign[e], on sera donc moins surpris si ces recommandations, que nous considérons comme essentielles, vont à l’encontre de certaines traditions de l’École qui n’ont que peu de choses à voir avec les réalités […] de l’architecture (Gromort, 1942, p. 383).

Si certaines sources témoignent d’une attache particulière des élèves aux publications (Arsène-Henry, 1999) et aux cours de Gromort (AJ/52/974, 1898-1899), la question de la portée de ces derniers est néanmoins posée puisque la théorie enseignée à l’École semble être dissociée de la profession (Gaillard et Garleff, 2009, pp. 22-29). L’oeuvre de Gromort, couronnée par l’Académie, s’inscrit dans une démarche pédagogique certaine mais correspond davantage à un standard et un modèle académique qu’à un besoin pratique pour une génération d’élèves architectes, futurs acteurs de la Reconstruction.

Conversations sur l’architecture d’André Gutton (1952-1962).

Parmi les cinq professeurs qui se succèdent à la chaire de théorie de l’architecture 33 après Gromort, de 1940 à 1968, seul André Gutton publie ses leçons, faisant de lui le dernier professeur théoricien/auteur de l’architecture de l’École des Beaux-Arts. Ancien élève de Gromort, Gutton admet que « l’art de composer est […] la tâche la plus importante » (Gutton, 1952, p. 175.), mais il revient néanmoins sur l’héritage théorique laissé par ses prédécesseurs. Il ne remet pas en cause les théories de Guadet et de Gromort, qu’il qualifie « d’apport important dans l’enseignement de l’architecture [car elles se sont penchées] avec une parfaite connaissance des oeuvres classiques sur les problèmes de la composition » (Gutton, 1952, p.5).

Néanmoins, il suggère de les compléter « en plaçant chaque édifice à sa place dans la ville, qu’elle soit actuelle ou future » (Gutton, 1952, p.267). Professeur à l’Institut d’urbanisme 34 depuis 1946, Gutton ouvre en effet la discipline de l’architecture à l’École des Beaux-Arts à celle de l’urbanisme.

Cette nouvelle conception qui consiste à prodiguer un enseignement de l’architecture qui prenne en compte l’évolution de la société, permettant aux nouvelles générations d’élèves architectes d’exprimer leur art au sein d’une société objet de leurs études, se lie à travers les quatre volumes des Conversations sur l’architecture (Gutton, 1952- 1962), qui sont en réalité une reformulation des cours et conférences que Gutton donne à l’École. Chaque volume aborde une thématique particulière : véritable analyse historique du rapport de l’architecte à son art, le premier tome L’édifice dans la cité (Gutton, 1952) expose le rôle, la formation, et les outils dont dispose l’architecte depuis l’Antiquité jusqu’aux Temps Modernes ; le second tome La maison de l’homme (Gutton, 1954), est une fine analyse sociologique qui aborde les besoins naturels des hommes, l’évolution de la famille et du mode d’habiter ; le tome 3a Les édifices religieux et culturels (Gutton, 1956) contient de vastes planches hors-textes et s’apparente à un catalogue de références et étude historique de l’art de construire ces édifices publics depuis l’Antiquité; enfin le tome 6 L’urbanisme au service de l’homme (Gutton, 1962) présente de nombreuses études de cas de villes anciennes ou contemporaines, juxtaposant la théorie de leur conception à la réalité de leur formation et de leur évolution sociale et géographique.

A travers ces pratiques, Gutton réinterroge l’objectif du cours de théorie et la forme qu’il doit adopter. Il considère que son rôle auprès des élèves est de leur faire comprendre que l’art d‘architecture nécessite un travail méthodique, contrairement aux chefs d’ateliers qui eux ont le soin de leur enseigner l’art de la composition (Gutton, 1852, p. 176), et plaide pour la liberté de chacun à explorer et exprimer ses propres orientations (Gutton, 1952, p. 4). C’est dans ce sens qu’en plus des cours, nommés « conversations », il met en place dès 1956 des conférences mensuelles (AJ/52/975, 1956-1957) suivies de projections. Ces conférences-causeries

[…] sont l’occasion pour les élèves de rencontrer des architectes praticiens de renommée et de prendre connaissance de la production architecturale contemporaine en France et à l’étranger, liées à des problématiques nouvelles. L’emploi même du terme de « conversation » et non de « traité » témoigne de ce refus de « toutes théories en architecture (Gutton, 1985a, p. 209).

Si Gutton affirme que « le couple atelier-école […] continue la tradition de l’enseignement de l’architecture en France » (Gutton, 1952, p.44), il apporte un nouveau souffle aux sujets des concours d’émulation de l’École en les orientant presque tous en fonction de l’urbanisme, sur des « terrains vrais » (Gutton, 1952, p.48) et davantage en lien avec le sujet de l’habitation (Gutton, 1985a, p. 158). Gutton va au bout de sa démarche en créant en 1958 une cours d'urbanisme ; pour laquelle le directeur Nicolas Untersteller 35 demande à ce qu’il « dégage le véritable caractère de l’enseignement de l’urbanisme à l’École des Beaux-Arts » (AJ/52/987, 1958, 31.10) en marquant ainsi les différences d’objets et d’orientations doctrinales qui le distinguent du cours qu’il donne à la faculté des lettres à Paris, et en l’adaptant à un auditoire exclusivement composé d’élèves architectes.

L’École des Beaux-Arts et la diffusion des modèles. La politique éditoriale de la maison d’édition Vincent, Fréal et Cie (1904-1967)

Une diffusion pédagogique et géographique

Si les publications des professeurs sont le reflet d’une volonté de propagande des modèles et de la pédagogie, il convient alors d’interroger le rôle de l’imprimé dans la formation des élèves. En 1866, des élèves de l’École, sous la direction de M. Guiauchain 36, souhaitent élaborer un « projet de publication par les procédés photographiques complétés au moyen de la gravure dans l’objectif de faire connaître les projets d’architecture ayant obtenu les grands prix depuis l’année 1831 » (AJ/52/978, 1866, 08.12). Les initiateurs de ce projet ont l’ambition de faire « connaître la marche des travaux d’architecture à l’École des Beaux- Arts depuis 35 ans », en rassemblant les meilleurs modèles récompensés, destinés à être recopiés et imités par les générations futures. Peut-être est-ce suite à cela que le photographe Jean-Philippe Lampué37 se spécialise dans les reproductions photographiques des dessins d’élèves de l’École dès 1870 (Crosnier-Leconte, 2011).

C’est au début du XXè siècle, que l’École des Beaux-Arts, qui veille particulièrement à la diffusion des modèles académiques, officialise38 les prises de vues des meilleurs dessins récompensés lors des concours d’émulation avec la maison d’édition Auguste Vincent. Créée en 1904 et installée en 1906 dans un local qui jouxte l’École, elle se spécialise dans les ouvrages liés à l’activité de cette dernière et publie des recueils d’images qui, même s’ils sont en noir et blanc et ne rendent pas compte du format réel des dessins, sont de véritables pépinières d’inspiration et de modèles.

L’École consacre ainsi plusieurs séries de publications aux différents concours, afin que les élèves puissent s’y référer en fonction de leur stade d’avancement dans leurs études. Les aspirants lisent les esquisses d’admission à l’École Nationale Supérieure des Beaux-Arts (s.d.) et une fois admis consultent les concours d’architecture de l’année scolaire (1906-1967). Ces derniers recueils comportent l’intégralité des sujets des concours d’émulation donnés durant l’année scolaire, accompagnés des planches des projets primés ainsi que le sujet et les travaux des trois projets lauréats des concours du prix de Rome. Certains concours de Fondations 39 ont une série de publication qui leur est consacrée, tels que les concours Chevanard, section d’architecture à l’École nationale des Beaux-Arts (1894-1907). Enfin, la publication des concours du grand prix de Rome, section d’architecture à l’École nationale supérieure des Beaux-Arts (s.d.) est l’occasion de promouvoir les meilleures productions de l’École, assurant à cette dernière une image de marque et de prestige.

Le début de la publication des registres des concours d’architecture en 1906 coïncide aussi avec la création des Écoles régionales d’architecture 40 en 1903, laissant supposer la volonté de promulguer les projets couronnés à Paris vers les provinces. Les élèves de ces antennes régionales, qui peuvent difficilement se rendre aux évènements pédagogiques organisés à l’École telles que les expositions des concours d’émulation et des envois de Rome, peuvent ainsi prendre connaissance de ces projets récompensés et s’en inspirer. Néanmoins, ces reproductions sont critiquées par certains anciens élèves. Selon Louvet, elles sont « détestables […] car elles donnent trop aux paresseux la tentation de la copie » (Louvet, 1910, p.105). Plus encore, les photocopies ou les reproductions des projets d’école sont à proscrire des revues ; seule la copie des concours du grand prix de Rome trouve grâce à ses yeux, puisqu’ils sont « des exemples utiles de grande composition » (Louvet, 1910, p.107).

L’arrivée du Mouvement moderne et la diversification des intérêts.

L’année 1927 est marquée par l’arrivée de Raymond Vincent et d’André Fréal 41 à la maison d’édition. Cette dernière voit alors ses centres d’intérêts se diversifier. Il ne s’agit pas ici de dresser un inventaire complet des publications, mais d’établir un large panorama illustrant cette nouvelle tendance éditoriale, née avec l’émergence du Mouvement moderne. La maison d’édition publie les oeuvres complètes d’architectes modernes formés à l’École des Beaux-Arts, tels qu’André Lurçat 42 (Lurçat, 1929), ou des essais sur l’émergence de la discipline et de la théorie de l’uranisme, tels que ceux de Robert Auzelle 43 (1947) ou Gaston Bardet 44 (1948). Radicalement opposé au système d’enseignement des beaux-arts, les recherches de Le Corbusier45 (1923, 1964) trouvent une place importante au sein de la maison d’édition.

CONCLUSION

Depuis la création de l’École des Beaux-Arts en 1806 jusqu’à la fin du XIXè siècle, cette dernière ne produit pour ainsi dire aucune production théorique. Les publications des polytechniciens Durand (Durand, 1802-1805) et Reynaud (1850- 1858) apparaissent à des moments charnières de l’histoire de l’École des Beaux-Arts : après l’abolition de l’Académie en 1793 et quelque temps avant la réforme de l’architecture à l’École des Beaux-Arts en 1863 où le poste de professeur de théorie est vacant. La juxtaposition de ces publications au regard de l’histoire de ces institutions laisse supposer que l’École Polytechnique pallie à un manque de théorie de l’École des Beaux-Arts au cours du XIXè siècle, et instaure une perméabilité entre l’histoire de ces deux écoles.

Les publications des quatre professeurs/théoriciens de l’École des Beaux-Arts de la fin du XIXè et XXè siècles marquent des orientations divergeantes: si Lesueur adopte davantage une position historique, Guadet se veut bon pédagogue en proposant un guide des éléments de la composition qui mêle approche contructive et typologique ; il propose un inventaire méthodique du patrimoine architectural (Guadet, 1901-1904, tome 1, p.10) qui intègre la période contemporaine du XIXè siècle 46 et conçoit un rapport particulier entre théorie et histoire, puisque cette dernière ne doit pas « enfermer l’étude de l’architecture dans les lisières d’une étude historique » (Guadet, 1882, p.20) ; enfin, il introduit une nouvelle dimension au cours de théorie de l’architecture par la préparation à l’exercice professionnel 47. Gromort, en revanche, à travers son importante production théorique, assume son caractère de guide des règles de la composition académique, fidèle aux exemples de l’architecture classique, et davantage orientée vers l’expression graphique et l’efficacité visuelle des compositions. Enfin, Gutton apporte un véritable vent nouveau à l’enseignement de la théorie et à sa formalisation puiqu’avec la mise en place de conférences, causeries/débats et la publication de conversations, il n’impose ni considération ni théorie formelles. Il privilégie les planches hors textes, créant un vaste catalogue de références où l’architecture est considérée en fonction de données nouvelles et participe à l’émergence de la discipline de l’urbanisme à l’École.

Si les démarches des professeurs de théorie divergent, leurs publications sont néanmoins le reflet de positions doctrinales à un moment de l’histoire et un outil indispensable à la promulgation des modèles. C’est ainsi que l’imprimé devient un véritable vecteur de diffusion d’une culture architecturale contrôlée par l’École. La maison d’édition Vincent, Fréal et Cie répond à une politique de propagande orchestrée par l’École à l’échelle du territoire. La coincidence de la création des Écoles régionales d’architecture en 1903 et le début de la publication des Concours d’architecture 48 en 1906 laisse en effet présager une volonté de contrôle des provinces par Paris. C’est plus largement l’idée de l’héritage qui est au coeur du système d’enseignement à l’École, que ce soit d’atelier en atelier, de traité en traité, et pose la question de l’usage, de la persistance ou de l’évanouissement des modèles au fil de la succession des professeurs de théorie et des générations d’élèves.


NOTES

1 Citons notamment : Drexler, Arthur, (1977), The architecture of the École des Beaux-Arts, Londres, Ed. Secker&Werburg, 544p ; Seitz, Frédéric, « L’enseignement de l’architecture en France au XIXè siècle », Les cahiers du centre de recherches historiques, disponible en http://ccrh.revues.org/2768.

2 Citons notamment : Denès, Michel, (1999), Le fantôme des Beaux-Arts, l’enseignement de l’architecture depuis 1968, Paris, Ed. de la Villette, 251p ; Violeau, Jean-Louis, (2005), Les architectes de mai 68, Paris, Ed. Recherches, 476p.

3La réforme de 1863 instaure trois ateliers officiels d’architecture, nomme une administration et un directeur, et créé un diplôme. Une seconde réforme en 1883 fixe un règlement pérenne des études d’architecture à l’École, qui reste globalement en vigueur jusqu’en 1968, hormis sous la période pétainiste.

4Tels que la décentralisation de l’enseignement de l’architecture suite à la création des Écoles régionales d’architecture en 1903 ou encore la règlementation de la profession lors de la création de l’Ordre des architectes en 1940.

5Il existe quatre chaires à l’École des Beaux-Arts : construction, mathématiques, histoire de l’art, et de théorie de l’architecture.

6 Jean-Louis-Nicolas Durand (1760-1834).

7 Léonce Reynaud (1803-1880).

8 Jean Baptiste Lesueur (1794-1883).

9Julien Guadet (1834-1908).

10Georges Gromort (1870-1961).

11André Gutton (1904-2002).

12Notamment Les concours d’architecture [des années scolaires 1906 à 1967], Paris, Vincent, Fréal et Cie.

13La chronologie des professeurs successifs de théorie de l’architecture à l’École des Beaux-Arts depuis la fin de l’Académie d’architecture est notamment établie d’après Epron (1992).

14Mathurin Cherpitel (1736-1809).

15Léon Dufourny (1754-1818).

16Louis-Pierre Baltard (père) (1764-1846).

17Guillaume Abel Blouet (1795-1853).

18Jean-Baptiste Rondelet (1743-1829).

19Albert Louvet critique la création des trois ateliers officiels qui restreignent la manière de juger et d’enseigner l’architecture à un nombre limité, et interoge la liberté des élèves à choisir un patron d’atelier et ainsi une doctrine.

20Eugène Emmanuel Viollet-le-Duc (1814-1879).

21Les sept leçons que Viollet-le-Duc a donné à l’École en 1863 traitaient des origines de l’art en Inde, en Égypte, en Grèce et dans l’Empire romain. Son objectif était d’intégrer les notions d’historicisme et de rationalisme dans l’enseignement de l’École, qui y était assez hermétique.

22Hyppolite Taine (1828-1893).

23Selon l’historienne Noémie Lesquins (2002, p. 210), des tampons de la bibliothèque de l’atelier Pontrémoli seraient visibles sur le Traité d’architecture de Léonce Raynaud, laissant supposer que cet ouvrage est probablement entré dans cet atelier.

24François Blondel (1616-1686).

25Jacques-François Blondel (1705-1774).

26Edmond Guillaume (1826-1894).

27Concernant notamment la fidélité au programme (proportions), le respect des contraintes du site (terrain, climat) et la constructibilité du projet (aération, évacuation des eaux, lumière naturelle).

28Le cours de théorie n’est pas suivi avec assiduité par les élèves. En 1899, seuls trente signent le registre de présence aux cours, contre plus d’une centaine la même année au cours de construction de Paul-Louis Monduit, d’histoire de Lucien Magne. Voir AJ/52/974, dossier « Cours oraux, admission des auditeurs ».

29Ce dernier point est d’ailleurs l’intitulé du troisième cours de Guadet en 1895.

30Victor Auguste Blavette (1850-1933).

31 Louis Madeline (1882-1962).

32La dénomination de « principes implicites » est donnée par l’historien Jacques Lucan (2010).

33Il s’agit de Paul Tournon (1881-1964) de 1940 à 1942, Michel Roux-Spitz (1888-1957) de 1942 à 1944, Louis Madeline (1882-1962) de 1944 à 1949, André Gutton (1904-2002) de 1949 à 1957 et Louis Aublet (1901-1980) à partir de 1957.

34L’École des hautes études urbaines est fondée en 1919 par Marcel Poëte et Henri sellier, face à l’importance des réflexions émergeantes sur le logement, les équipements et les extensions urbaines. En 1924, elle devient l’Institut d’urbanisme de l’Université de Paris.

35Nicolas Untersteller (1900-1967).

36Le nom est difficilement déchiffrable, mais il pourrait s’agir de l’architecte Pierre-Auguste Guiauchain (1806-1875) formé à l’École des Beaux-Arts. Il est le premier architecte dans la nouvelle possession française en Algérie à être nommé au titre d’architecte des bâtiments civils

37Jean-Philippe Lampué (1836-1924)

38Aucun document d’archives n’a été retrouvé concernant un éventuel contrat entre l’École des Beaux-Arts et la maison d’édition Auguste Vincent.

39En parallèle des concours d’émulation, les concours de Fondations sont créés par l’École des Beaux-Arts à l’incitation de particuliers qui souhaitent rendre hommage à une personnalité. Ils donnent droit à une récompense en argent.

40Les Écoles régionales d’architecture sont créées lors du décret du 23.01.1903, après de nombreuses années de débats sur la décentralisation de l’enseignement de l’architecture en France.

41 Aucune information n’a pour l’instant été retrouvée sur le parcours de Raymond Vincent et André Fréal, ce qui permettrait de saisir plus précisément leur implication dans le développement de la maison d’édition dans le domaine de l’architecture.

42 André Lurçat (1894-1970).

43Robert Auzelle (1813-1883).

44Gaston Bardet (1907-1989).

45Charles-Edouard Jeanneret dit Le Corbusier (1887-1965).

46Il présente notamment la Bibliothèque Sainte-Geneviève de 1851, le Palais de justice de Paris de 1883, ou encore la nouvelle Sorbonne de 1901, exemples qu’il considère d’ailleurs comme des types achevés des types de programmes qu’ils incarnent.

47Guadet définit le premier code de déontologie de la profession d’architecte en 1895, dit le Code Guadet. Il ne conçoit plus que la préparation à l’exercice profssionnel soit réservée uniquement aux cours oraux de législation par exemple.

48Les concours d’architecture [des années scolaires 1906 à 1967], Paris, Ed. Vincent, Fréal et Cie.


RÉFÉRENCES

Arsène-Henry, X. (1999). Rentrons, il se fait tard… le long voyage d’un architecte, 1919-1998, Paris, Ed. L’Harmattan.

Auzelle, R. (1947). Encyclopédie de l’urbanisme, Paris, Ed. Vincent, Fréal et Cie.

Bardet, G. (1948). Le nouvel urbanisme, Paris, Ed. Vincent, Fréal et Cie.

Blondel, J-F. (1675-1683). Cours d’architecture enseigné dans l’Académie royale d’architecture, Paris, Ed. Lambert Roulland: chez l’auteur, 3 vol.

Blondel, J-F. (1752-1756). L’Architecture française, ou Recueil de plans, d’élévations, coupes et profils, Paris, Ed. Charles-Antoine Jombert, 4 vol.

Blondel, J.-F. (1771-1777). Cours d’architecture civile, Paris, Ed. Desaint, 4 vol

Blouet, A. (1847-1848). Traité théorique et pratique de bâtir, de Jean Rondelet, Supplément, par G. Abel Bouet…Paris, Ed. Firmin-Didot, 3 vol. et un atlas.

Crosnier-Leconte, M-L. (2011). « Dessins d’école, bibliothèques d’ateliers: une affaire de copies », dans Garric J.Ph., (dir.). Bibliothèques d’atelier. Édition et enseignement de l’architecture, Paris 1785-1871, Paris, INHA (« Les catalogues d’exposition de l’INHA »).

Delaire, E. (1907). Les élèves architectes de l’École des Beaux-Arts (1793-1907), Paris, Ed. Librairie de la construction moderne.

Durand, J-N-L. (1801). Recueil et parallèle des édifices de tout genre, anciens et modernes, remarquables par leur beauté , par leur grandeur ou par leur singularité, et dessinés sur une même échelle, Paris, Ed. Chez l’Auteur.

Durand, J.-N.-L. (1802-1805). Précis des leçons d’architecture données à l’École Royale Polytechnique, Paris, Ed. Chez l’auteur

Durand, J.-N.-L. (1813-1817), Nouveau précis des leçons d’architecture données à l’École Impériale Polytechnique, Paris, Ed. Chez l’auteur.

Epron, J-P. (dir.), (1992), L’architecture, Une anthologie, Tome 2 : Les architectes et le projet, Liège, Ed. Mardaga.

Epron, J-P. (1981), L’architecture et la règle, Liège, Ed. Mardaga.

Epron, J-P. (1997) Comprendre l’éclectisme, Paris, Ed. Norma.

Gaillard, B., et Garleff, J. (2009) « Les bibliothèques d’ateliers des beaux-arts à Versailles redécouvertes », dans EaV, n°14, p22-29.

Garric, J-Ph (dir.). (2011) Bibliothèques d’atelier. Édition et enseignement de l’architecture, Paris, 1785-1871. Catalogue de l’exposition. Paris : INHA. Consultable sur http://inha.revues.org/3183.

Garric, J-Ph. (2004), Recueils de Rome, Les modèles italiens dans les livres d’architecture français, Liège, Ed. Mardaga

Gromort, G. (1920), Choix d’éléments empruntés à l’Architecture classique et donnant des exemples connus de l’Application des Ordres, Paris, Ed. Auguste Vincent.

Gromort, G. (1925), Choix de plans de grandes compositions exécutées…, Paris, Ed. Vincent, Fréal et Cie.

Gromort, G. (1927), Choix d’éléments empruntés à l’architecture classique, Paris, Ed. Vincent, Fréal et Cie.

Gromort, G. (1942), Essai sur la théorie de l’architecture. Cours professé à l’École Nationale Supérieure des Beaux-Arts de 1937 à 1940, Paris, Ed. Vincent, Fréal et Cie.

Gromort, G. (1946), Introduction à la théorie de l’architecture, Rudiment, Paris, Ed. Vincent, Fréal et Cie.

Gromort, G. (1948), Initiation à l’architecture, Paris, Ed. Ernest Flammarion.

Gromort, G. (1951), Lettres à Nicias : Entretiens familiers sur l’enseignement de l’architecture, Paris, Ed. Vincent, Fréal et Cie.

Guadet, J. (1882), L’enseignement de l’architecture ; conférence faite à la Société centrale des architectes, le 24 mars 1882, Paris, Ed. Ducher.

Guadet, J. (1894), « Leçon d’ouverture du cours de théorie de l’architecture à l’École des Beaux- Arts », L’Architecture, 49, 397-400.

Guadet, J. (1901-1904), Éléments et théorie de l’architecture, cours professés à l’École Nationale et Spéciale des Beaux-Arts, Paris, Ed. Librairie de la Construction moderne, s.d., 1ère édition en 4 vol.

Gutton, A. (1952), Conversations sur l’architecture, L’édifice dans la ville, Tome 1, Paris, Ed. Vincent, Fréal et Cie.

Gutton, A. (1952-1962), Conversations sur l’architecture. Paris : Editions Vincent, Fréal et Cie, Tomes 1 à 6.

Gutton, A. (1954), Conversations sur l’architecture, La maison de l’homme, Tome 2, Paris, Ed. Vincent, Fréal et Cie.

Gutton, A. (1956), Conversations sur l’architecture, Les édifices religieux et culturels, Tome 3a, Paris, Ed. Vincent, Fréal et Cie.

Gutton, A. (1962), Conversations sur l’architecture, L’urbanisme au service de l’homme, Tome 6, Paris, Ed. Vincent, Fréal et Cie.Il semblerait qu’il n’y ait ni volumes 3b, 4 et 5.

Gutton, A. (1985a), Conversations sur l’architecture, De la nuit à l’aurore, Tome 1, Paris, Ed. Zodiaque

Labat-Poussin, B., et Obert, C. (1998). Archives de l’École Nationale Supérieure des Beaux-Arts, Paris, Ed. Centre historique des archives nationales. Léniaud, J.-M. et Bouvier, B., (2010). Le livre d’architecture, XVè-XXè siècles : édition, représentations et bibliothèques, Paris, Ed. École nationale des chartes.

Lambert, G. (2011). « De l’amphithéâtre à Éléments et théorie de l’architecture : le cours de théorie de Julien Guadet, un ‘’lieu de production du savoir’’ », dans Thibault, E. et Lambert, G., (dir.) (2011), L’atelier et l’amphithéâtre. Les écoles de l’architecture, entre théorie et pratique, Wavre, Ed. Mardaga.

Le Corbusier. (1923). Vers une architecture, Paris, Ed. Vincent, Fréal et Cie, Collection de « L’’Esprit nouveau », 1958.

Le Corbusier. (1964). La ville radieuse, soleil, espace, verdure, Paris, Ed. Vincent, Fréal et Cie.

Les concours Chevanard, section d’architecture à l’École nationale des Beaux-Arts, 1894-1907, Paris, Ed. Auguste Vincent.

Les concours d’architecture [des années scolaires 1906 à 1967], Paris, Ed. Vincent, Fréal et Cie.

Les concours du grand prix de Rome, section d’architecture à l’École nationale supérieure des Beaux-Arts, (s.d.), Paris, Ed. Vincent, Fréal et Cie.

Les esquisses d’admission à l’École nationale supérieure des Beaux-Arts, (s.d.), Paris, Ed. Vincent, Fréal et Cie.

Lesquins, N. (2002). « La bibliothèque de l’atelier Pontrémoli : fragments d’histoire des bibliothèques des ateliers d’architecture de l’École des Beaux-Arts », dans Léniaud, J.-M. et Bouvier, B., (2010), Le livre d’architecture, XVè-XXè siècles : édition, représentations et bibliothèques, Paris, Ed. École nationale des chartes.

Lesueur, J-B. (1879). Histoire et théorie de l’architecture, Paris, Ed. Firmin-Didot.

Louvet, A. (1910). L’art d’architecture et la profession d’architecte, Paris : Ed. Librairie de la construction moderne

Lucan, J. (2010). Composition, non-composition, architectures et théories XIXè-XXè siècles, Lausanne, Ed. Presses polytechniques et universitaires romandes.

Lurçat, A. (1929). André Lurçat, projets et réalisations, Paris, Ed. Vincent, Fréal et Cie.

Reynaud, L. (1850-1858). Traité d’architecture, Paris, Ed. Carilian-Goeury et V. Dalmont, 2 vol.

Rondelet, J-B. (1817). Traité théorique et pratique de l’art de bâtir, Paris, Ed. Chez l’auteur, 7 vol.

Seitz, F. (s.d.) « L’enseignement de l’architecture en France au XIXè siècle », dans Les cahiers du centre de recherches historiques, disponible : http://ccrh.revues.org/2768.

Thibault, E., et Lambert, G. (dir.) (2011). L’atelier et l’amphithéâtre. Les écoles de l’architecture, entre théorie et pratique, Wavre, Ed. Mardaga.

Vigato, J-C. (1985). Histoire des architectoniques modernes. France 1900-1940. Notes interrompues pour les quinze premières années, LHAC, École d’architecture de Nancy.

Violeau, J.-L. (2005). Les architectes de mai 68, Paris, Ed. Recherches.

Viollet-le-Duc, E. (1863-1872). Entretiens sur l’architecture, Paris, Ed. Morel, 2 vol.

Viollet-le-Duc, E. (1864). Intervention de l’État dans l’enseignement des Beaux-Arts, Paris, Ed. Morel.

ARCHIVES

AJ/52/440. (1873/1874). dossier « Rapport à Mr le surintendant des Beaux-Arts sur l’état de l’École, 1873/1874 »

AJ/52/974. (1894, 24.01). Programme du cours de théorie de l’architecture, [Note manuscrite de Guadet], dossier « Cours et organisation », sous-dossier « Cours, tableaux de coordination ».

AJ/52/974. (1895, 10.08). Lettre de Guadet à Girault, dossier « Cours et organisation», sous-dossier « Cours, tableaux de coordination ».

AJ/52/974. (1898-1899). dossier « Cours oraux, admission des auditeurs».

AJ/52/975. (1956-1957). Programmes des Conversations sur l’architecture de Gutton pour les première et seconde classes 1956-57, dossier « Conférences, généralités », sous-dossier « Conférences ou manifestations diverses organisées dans les locaux de l’École ». Il s’agit notamment des conférences « Civilisation américaine », d’André Siegfried, « La Reconstruction de Berlin (Hansaviertel) » de Raymond Lopez, ou encore « Le Palais d’exposition des Industries Techniques et le Rond- Point de la Défense », de Robert Camelot, Jean de Mailly et Bernard Zehrfuss.

AJ/52/978. (1958, 31.10). Lettre du directeur de l’École des Beaux-Arts, Nicolas Untersteller, à André Gutton, dossier « Cours d’urbanisme et séminaire Tony Garnier », sous-dossier « Cours d’urbanisme, année scolaire 1958- 1959, Gutton ».

AJ/52/978. (1866, 08.12). Lettre du directeur de l’École au surintendant, dossier « Théorie de l’architecture ».